모델링 속도와 효율을 높이는 모디파이어

블렌더는 오픈 소스이지만 상용 소프트웨어 못지않은 강력한 기능을 제공하는 툴입니다.
그중에서도 '모디파이어(Modifier)'는 모델링 작업의 효율을 획기적으로 높여주는 핵심 도구예요
초보자들은 어렵게 느낄 수 있지만 대표적인 모디파이어만 익혀도 작업 속도가 눈에 띄게 달라질 거예요
우리는 이 글을 통해서 모디파이어의 기본 개념부터 자주 사용하는 대표 모디파이어를 알아보도록 하겠습니다.
그럼 지금부터 블렌더의 가장 강력한 기능 중 하나인 '모디파이어'를 쉽게 익히고 모델링 속도와 효율을 높여봐요
모디파이어란?
모디파이어란 모델링 대상(Object)에 비파괴적(Non-destructive) 효과를 적용하는 기능입니다.
즉, 원래의 메시를 바꾸지 않고 형태나 구조를 임시로 변경하는 기능이에요
예시를 들어보도록 하겠습니다.
우리가 큐브를 부드럽게 만들고 싶을 때 'Subdivision Surface' 모디파이어만 적용하면 원본은 유지된 채 화면에서는 매끄럽게 보이도록 할 수 있습니다.
모디파이어 어디에 있어요?
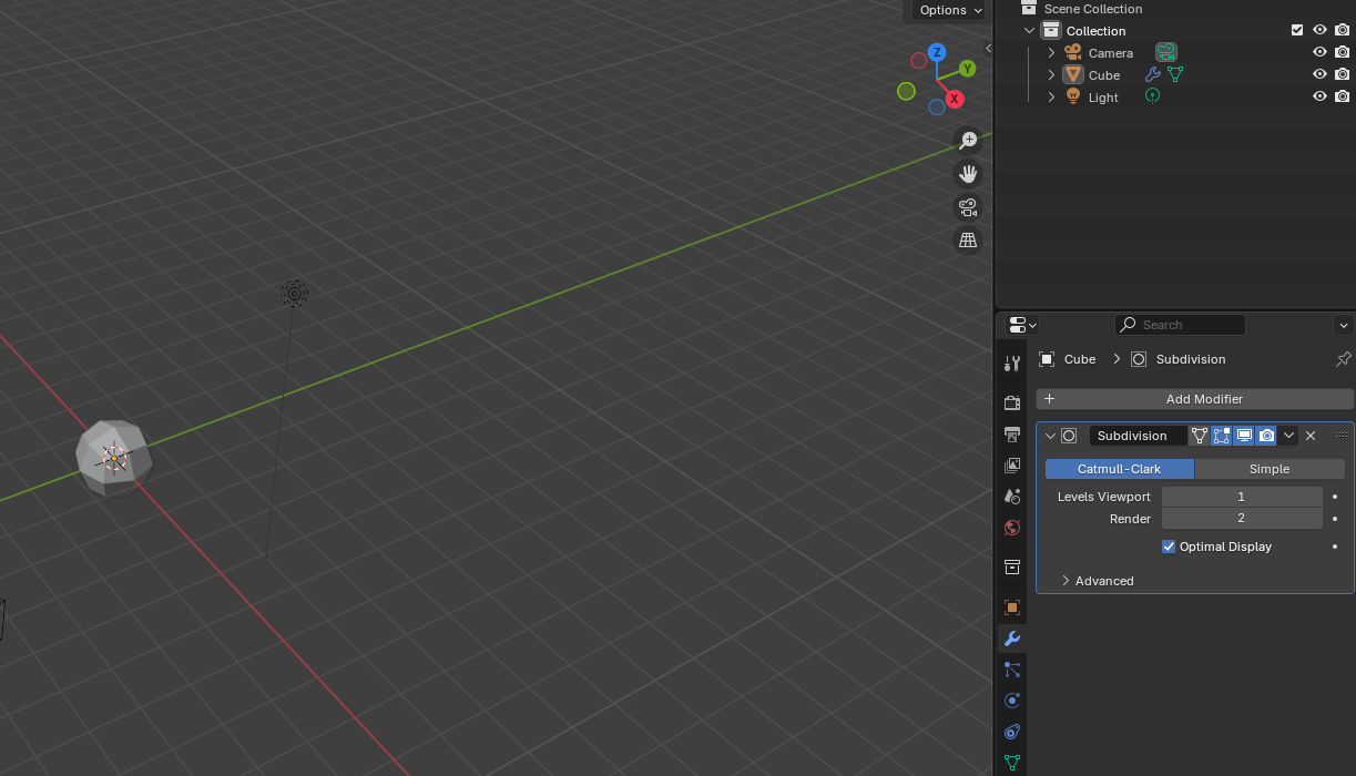
모디파이어는 우측 속성창(Properties Editor) > 렌치 아이콘입니다.


렌치를 클릭하면 'Add Modifier' 버튼이 보이실 거예요 이걸 클릭하면 됩니다.
저는 Subdivision Surface를 추가해 볼게요 (이거 말고도 다른 기능도 있으나 추후 알아보도록 하겠습니다.)

Subdivision Surface를 추가했더니 돌멩이에 가깝게 큐브가 변형됐습니다.

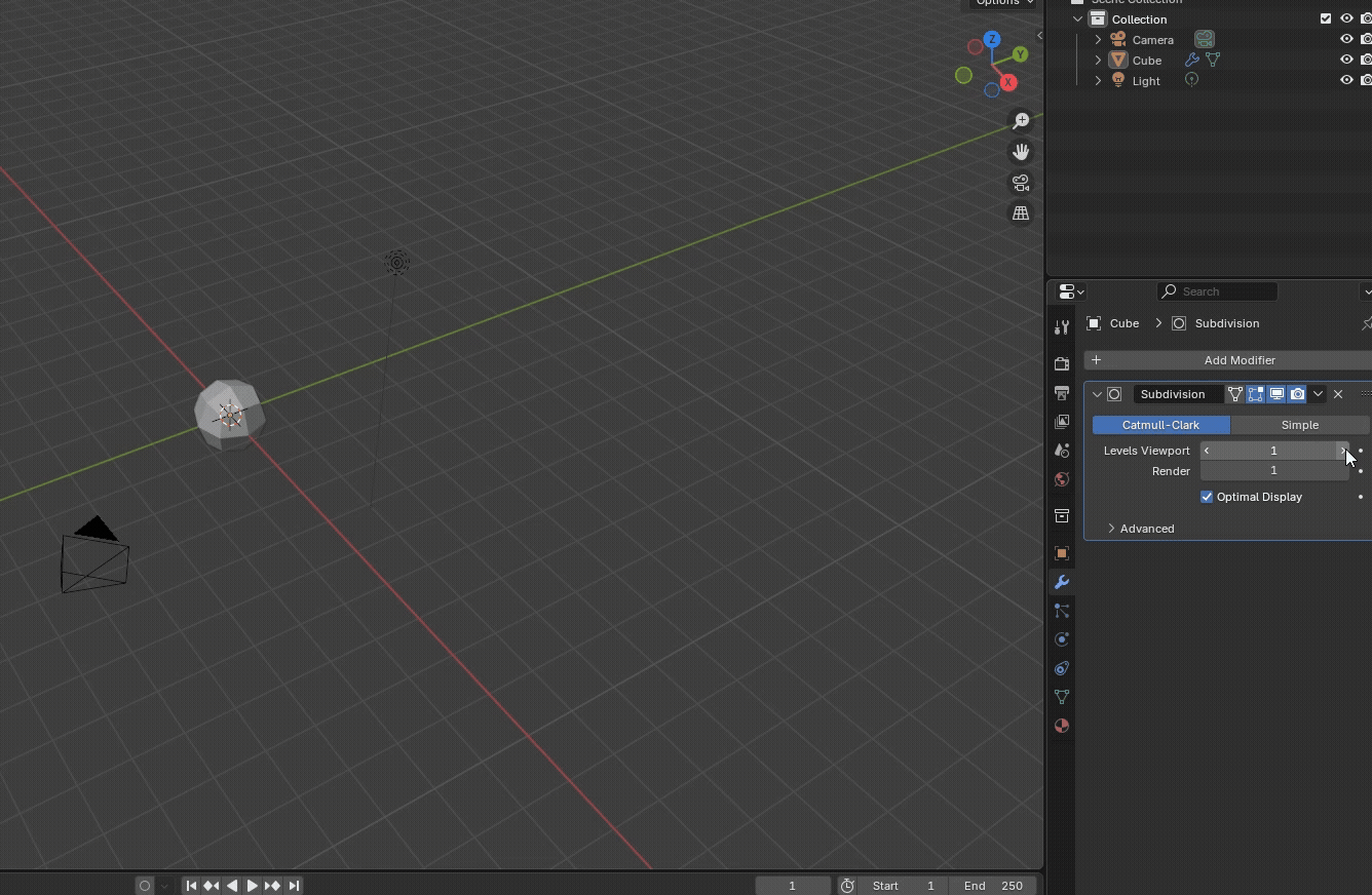
자 위의 영상에서 보면 Lefels Viewport를 조정했더니 큐브가 구에 가까워지는 게 보이시죠.
Levels Viewport는 뷰포트에서 부드러움 정도를 표시하는 기능입니다.
0으로 두면 정육면체 상태인데 6으로 설정하면 완전한 구가되는 게 보이시죠?
하단에 있는 Render는 렌더링 시 적용될 세분화 정도를 나타내는 기능입니다.
그 외에도 Solidify를 이용해서 두께를 변형하는 기능도 있는데요
평평한 Plane을 추가한 후에 모디파이어 Solidfy를 적용한 후에 Thickness를 조정하면 얇은 판형 구조물이 입체적으로 변하는 걸 확인할 수 있습니다.
이 기능은 종이나 판처럼 얇은 재질을 입체화할 때 아주 유용하게 사용할 수 있겠죠?
자 지금까지 간단하게 알아본 모디파이어 기능에 대해서 정리해 보도록 하겠습니다.
블렌더의 모디파이어는 초보자도 금방 익힐 수 있습니다. 심지어 잘 활용한다면 강력한 도구가 될 수 있습니다.
특히 우리가 중점적으로 알아본 Subdivision과 추후 알아볼 Mirror, Solidify 같은 기초 모디파이어만 잘 활용해 준다면
3D 모델링 작업의 효율이 극대화됩니다.
실수할 필요 없이 비파괴 적으로 결과를 직접적으로 바로 시험해 볼 수 있으니 부담 없이 다양한 모디파이어를 조합해서 활용해 보는 게 좋을 거예요
앞으로 더 복잡한 모델링이나 애니메이션에 들어가더라도, 모디파이어의 개념과 사용법을 이해한 상태라면 작업이 훨씬 더 쉬워질 겁니다.
읽어주셔서 감사합니다. 추가적으로 궁금하신 내용이 있으시다면 하단의 글을 참고해 주세요
[Blender] 3D 처음 해도 OK! 블렌더 모델링 툴 완전 기초 설명서
블렌더 모델링 도구 익히기 자 우리가 블렌더를 실행했을 때 간단하게 화면에 어떤 영역인지는 정리했습니...
blog.naver.com
[Blender] 블렌더 속도 2배! 꼭 알아야 할 단축키와 설정 팁
ochosblogg.blogspot.com
[Blender] 블렌더 처음 시작하는 법! 화면 구성부터 쉽게 배우기
화면 구성만 알아도 쉬워지는 블렌더블렌더 기본 인터페이스 완벽 정리블렌더(Blender)는 3D 모델링부터 애니메이션 영상 편집까지 가능한 무료 프로그램입니다.하지만 처음 블렌더를 실행시키면
raphaelspace7.com
'Blender' 카테고리의 다른 글
| [Blender] 블렌더 스냅 기능 사용법 정리 (0) | 2025.10.01 |
|---|---|
| [Blender] 블렌더 뷰포트 설정과 조작법 완벽 정리! 입문자를 위한 실전 가이드 (0) | 2025.06.13 |
| [Blender] 블렌더 처음 시작하는 법! 화면 구성부터 쉽게 배우기 (0) | 2025.05.15 |